| 索引号: | 621026gaj000/20210228-00038 | 发布机构: | |
| 生效日期: | 2021-02-28 | 废止日期: | |
| 文 号: | 所属主题: | 公示公告 | 
袭警罪,3月1日实施!

《最高人民法院、最高人民检察院关于执行〈中华人民共和国刑法〉确定罪名的补充规定(七)》已于2021年2月22日由最高人民法院审判委员会第1832次会议、2021年2月26日由最高人民检察院第十三届检察委员会第六十三次会议通过,现予公布,自2021年3月1日起施行。
最高人民法院 最高人民检察院
2021年2月26日
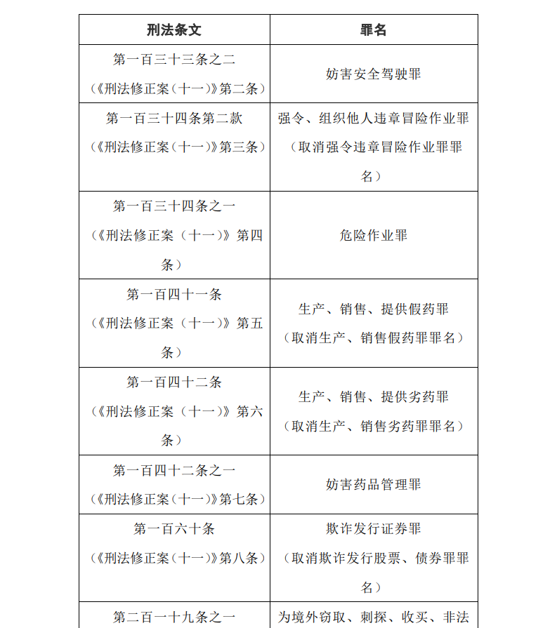
根据《中华人民共和国刑法修正案(十)》(以下简称《刑法修正案(十)》)、《中华人民共和国刑法修正案(十一)》(以下简称《刑法修正案(十一)》),结合司法实践反映的情况,现对《最高人民法院关于执行〈中华人民共和国刑法〉确定罪名的规定》《最高人民检察院关于适用刑法分则规定的犯罪的罪名的意见》作如下补充、修改:
  
  2020年12月公布的《中华人民共和国刑法修正案(十一)》中,有这样表述:将刑法第二百七十七条第五款修改为:“暴力袭击正在依法执行职务的人民警察的,处三年以下有期徒刑、拘役或者管制;使用枪支、管制刀具,或者以驾驶机动车撞击等手段,严重危及其人身安全的,处三年以上七年以下有期徒刑。”
账号+密码登录
手机+密码登录
手机免密登录
还没有账号?
立即注册