手机版
网站地图
无障碍
繁体版
引导页
关怀版

宁县人民政府

政府信息公开

全文检索
索引号: 621026jtj000/20220726-00022 发布机构: 宁县交通运输局
生效日期: 2022-07-26 废止日期:
文 号: 所属主题: 监督检查

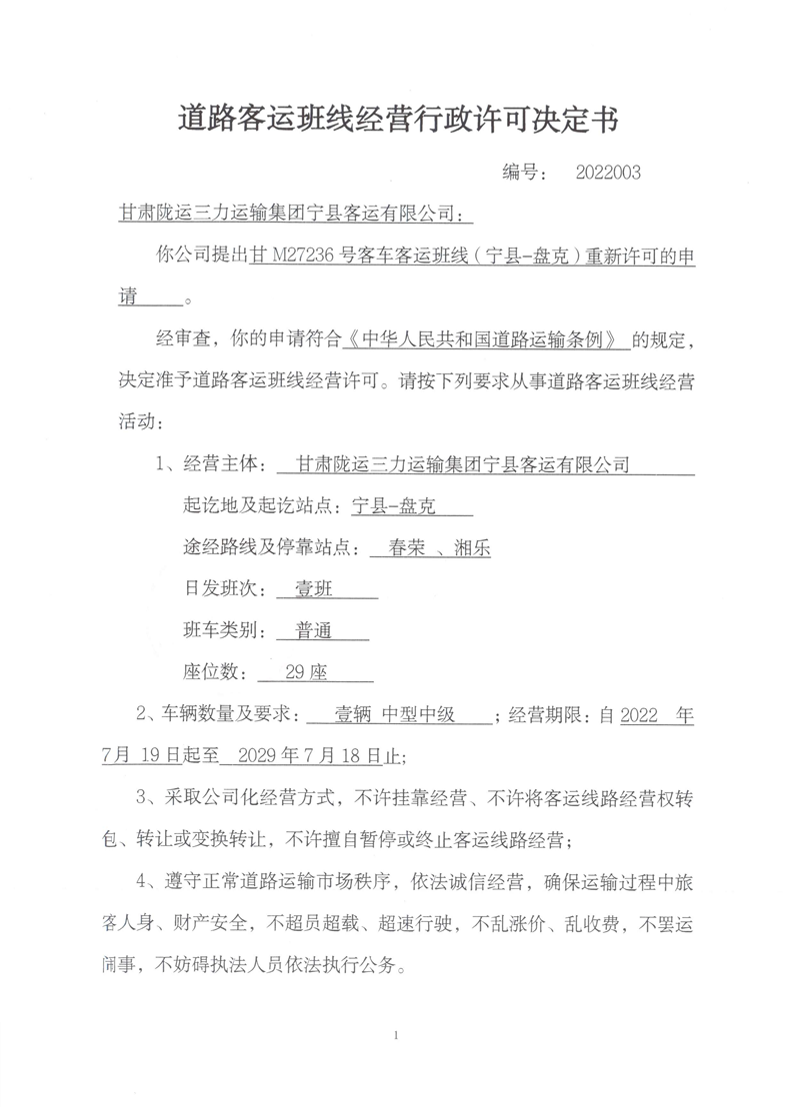
道路客运班线经营行政许可决定书(2022)003号(宁县-盘克)

来源:宁县交通运输局 发布时间:2022-07-26 浏览次数: 【字体:

【打印正文】
分享到:
【字体: